1
展会时间安排

上述时间为展厅开放时间,所有人员7:30可以通过闸机入场提前进入公共区域等候展厅开放。
* 3月10、11日每天闭馆前,请参展商将展位的垃圾集中到通道上,闭馆后将由保洁人员统一清理。
2
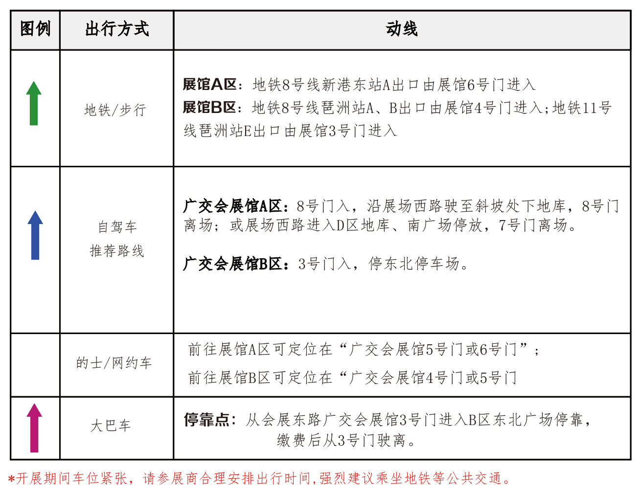
展会地点及交通路线
(公交/地铁/打车/自驾)


3
展品进馆
(货车/小车/展运/快递)
01
货车
需办理筹撤展人员通行证或筹撤展车证方能进馆,办理流程可扫描以下二维码了解。

▲展品车证办理流程

▲小程序申请车证
02
小车
面包车、依维柯等不含货兜的小型车不能进馆,无需办理货车证,可在停车场装卸货,用软轮的小推车运至展位。
广交会展馆停车场收费标准具体如下:

03
展运服务
主场承运商:
上海又展展览服务有限公司

▼展运服务详情

04
展馆内收/发快递服务
顺丰物流:
联系顺丰服务点快递员下单寄送。
总负责人: 邵文乐 139 2420 1329
A区联系人:曹锐涛 156 2613 0073
B区联系人:邵文乐 139 2420 1329
顺丰物流收发点:
A区珠江散步道 5-3柜台
B区珠江散步道 12-3&12-4柜台
京东物流:
联系京东服务点快递员下单寄送。
寄件联系人:
曾晓健 136 0973 1831
寄件地址:
A区珠江散步道 5号馆门口对面
05
知识产权及经济纠纷投诉接待站
为保障中国国际美博会(以下简称“美博会”)参展商和知识产权权利人的合法权益,有效解决参展商与展会观众之间产生的经济纠纷,维护正常交易秩序,
美博会主办方根据国家有关法律、行政法规和规定制定了《中国国际美博会对涉嫌侵犯知识产权及经济纠纷的投诉处理办法》,并在展馆内设立了知识产权及经济纠纷投诉接待站,负责受理对当届展会发生的涉嫌侵权行为的投诉。
展馆A区知识产权及经济纠纷接待站:
珠江散步道8号馆8-5L&R柜台
展馆B区经济纠纷调解室:
夹层会议室9-M3-12
涉嫌侵犯知识产权与
经济纠纷处理方法详情▼

06
展馆内搬运服务
广交会展馆驻馆搬运服务商

▼展瞬达服务详情

驻馆搬运的下单流程示意图
(分别在展馆各大门以及入口)

以上方式撤展期间同样适用。
4
布展
时间
2026年3月10日 9:00-18:00
2026年3月11日 9:00-18:00
2026年3月12日 9:00-21:00
注意
请合理安排布置时间,佩戴参展商证入场布展。晚上闭馆之后,所有人员及货物不得入内;
同时展商应尽快离开展馆,如超出闭馆时间展位上仍有参展商或搭建商人员在场,将一律视为加班处理。
如需加班布展,请在15:00前在主场承建商柜台(珠散4-2柜台&珠散12-2柜台)申请。
加班费
① 100㎡以内:60元/㎡/23点前结束
② 101-200㎡:50元/㎡/23点前结束
③ 201㎡以上:40元/㎡/23点前结束
④23:00-02:00 加班费用2500元/100㎡/3个小时
面积计算
展位面积不足100㎡,按100㎡计算;
多于100㎡不足200㎡,按照200㎡计算;
超过200㎡,则按实际面积计算。
不接受凌晨02:00后的加班申请。
费用缴纳
3月7-9日(布展期间)、3月12日(撤展期间)每天15:00前在主场承建商柜台申请并缴纳费用,超时申请加班则按照费用15000元/500㎡/23点前结束。
重要提示
(1)筹撤展期间所有人必须佩戴符合国家安全生产标准,具备QS和安监标志的安全帽。
展馆方在现场提供售卖服务。地点位于:
3.1南门、3.1北门、3.2北门、10.1南门、 12.1南门、珠江散步道 12.2 及 13.2 馆门口中间电梯口、15.1馆门口(价格由展馆方制定,与主办单位无关。)
(2)不得损坏标准展位展材。不得在展板上油漆、打钉、开孔、粘贴挂钩等破坏行为。不得使用发泡胶、双面胶、封箱胶等直接粘贴。
(3)标摊小楣板为参展商的公司名称,大楣板由客户提供公司或产品介绍,均由主办单位统一制作和安装。不允许参展商擅自修改或利用其它物料遮挡,一经发现将由主办单位移除并登录在案。
(4)标摊展位电源插座功率约为500W,仅供电脑设备及小功率用电产品展示使用,不得作为照明电源及大功率设备电源使用。
(5)标摊客户须知:
标摊展位内的家具(含咨询台、洽谈台、折椅和垃圾篓)派发时间为3月9日晚上19:00开始,19:00闭馆后展商应尽快离开展馆,无需在展位内等待,避免产生加班费用。
家具派发完成后服务商会进行拍照存档。如开展期间发现家具有遗失,可根据展位内粘贴的“温馨提示” 联系承建商或自行到服务点补办。

▲标准展位、养生展区展位服务点图
(6)本届美博会现场产品均为展示品,而非零售品。所有采购商、买家、进馆人员采购时,参展商必须与其约定清楚采购条件并建议签署采购协议,主办单位对参展商与采购商(买家) 之间的经济纠纷不承担任何责任。
(7)所有展位自行接电的人员必须持有电工证。
(8)现场人员较多,请妥善保管好个人物品,特别是《参展商证》!
(9)禁止任何单位或个人在公共区域进行派发传单、扫码送礼、粘贴小广告(二维码)、列队游行喊口号等违规行为!一旦发现有关单位或个人存在上述违规行为,将采取必要措施(包括但不限于没收、列入黑名单、提交相关行政部门处理),由此造成的一切法律责任和经济后果由违规单位或个人承担。
(10)3月10、11日每天闭馆前,请将展位垃圾集中到通道,将由保洁人员统一清理。
(11)为确保展会食品安全,保障参会人员身体健康。广交会展馆谢绝所有参会人员从展馆外自带或订购外卖食品进馆食用;展馆内设有快餐供应(A区负一层/A层快餐区,B区A层快餐区),可扫描下方二维码了解广交会展馆A/B区美博会开展期间餐饮商户的菜式、价格及对应的订餐电话,有需要的参展商可以自行联系订餐事宜。
(所有餐饮点报价均由广交会展馆制定,与主办单位无关)

▲广交会展馆餐饮点供餐信息
5
撤展
《撤展放行条》发放时间
3月12日13:00开始
地点
主办服务台
A区珠江散步道4-3柜台;
B区珠江散步道12-1柜台;
请出示参展商证件领取。参展商正式撤展时须向展馆保安出示放行条方可携带展品出馆。展览会结束前不得把展品搬离会场。
*如采购商需要将采购的产品带离展馆,需要展商持产品售出的有效票据(如发票、收据)到主办服务台申请领取《放行条》,采购商向展馆保安出示放行条即可携带展品出馆。